Упр.22 ГДЗ Макарычев Миндюк 9 класс (Углубленный) (Алгебра)
Решение #1

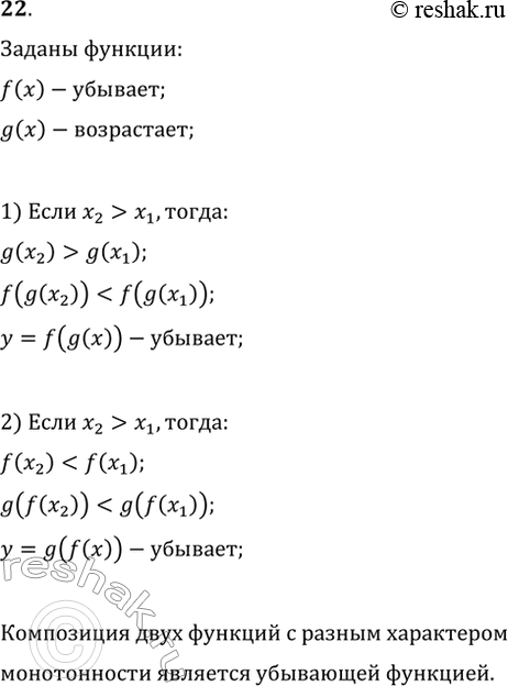
Рассмотрим вариант решения задания из учебника Макарычев, Миндюк, Нешков 9 класс, Просвещение:
22. Докажите, что если f(x) — убывающая функция, a g(x) — возрастающая функция, то y=f(g(x)) — убывающая функция. Что в этом случае можно сказать о функции ?(x)=g(f(x))? Сформулируйте свойство композиции двух функций с разным характером монотонности.
*размещая тексты в комментариях ниже, вы автоматически соглашаетесь с пользовательским соглашением