Упр.23 ГДЗ Колягин Ткачёва 9 класс (Алгебра)
Решение #1

Рассмотрим вариант решения задания из учебника Колягин, Ткачёва, Фёдорова 9 класс, Просвещение:
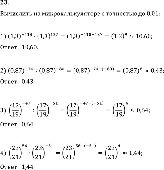
23. Применить свойства степени и вычислить на микрокалькуляторе с точностью до 0,01:
1) (1,3)^(-118)·(1,3)^127; 2) (0,87)^(-74):(0,87)^(-80);
3) (17/19)^(-47):(17/19)^(-51); 4) (23/21)^56·(23/21)^(-52).
*размещая тексты в комментариях ниже, вы автоматически соглашаетесь с пользовательским соглашением