Упр.24 ГДЗ Колягин Ткачёва 7 класс (Алгебра)
Решение #1

Рассмотрим вариант решения задания из учебника Колягин, Ткачёва, Фёдорова 7 класс, Просвещение:
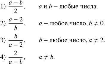
24. Указать, какие числовые значения могут принимать буквы a и b в алгебраических выражениях:
1) (a-b)/2; 2) (a-2)/b; 3) b/(a-2); 4) 2/(a-b).
*размещая тексты в комментариях ниже, вы автоматически соглашаетесь с пользовательским соглашением