Упр.246 ГДЗ Макарычев Миндюк 9 класс (Углубленный) (Алгебра)
Решение #1

Рассмотрим вариант решения задания из учебника Макарычев, Миндюк, Нешков 9 класс, Просвещение:
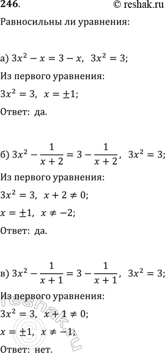
246. Равносильны ли уравнения:
а) 3x^2-x=3-x и 3x^2=3;
б) 3x^2-1/(x+2)=3-1/(x+2) и 3x^2=3;
в) 3x^2-1/(x+1)=3-(1/x+1) и 3x^2=3?
*размещая тексты в комментариях ниже, вы автоматически соглашаетесь с пользовательским соглашением