Упр.260 ГДЗ Никольский Потапов 9 класс (Алгебра)

Решение #1

Изображение 260. Имеет ли смысл запись:a) корень третьей степени из пяти;б) корень третьей степени из минус пяти;в) корень четвертой степени из пяти;г) корень четвертой...

Решение #2

Изображение 260. Имеет ли смысл запись:a) корень третьей степени из пяти;б) корень третьей степени из минус пяти;в) корень четвертой степени из пяти;г) корень четвертой...

Рассмотрим вариант решения задания из учебника Никольский, Потапов 9 класс, Просвещение:
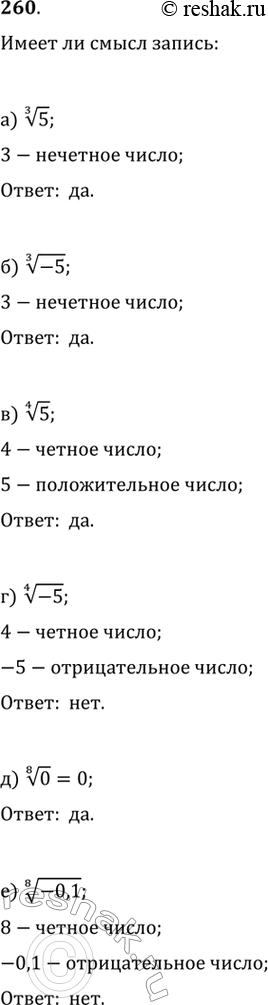
260. Имеет ли смысл запись:

a) корень третьей степени из пяти;
б) корень третьей степени из минус пяти;
в) корень четвертой степени из пяти;
г) корень четвертой степени из минус пяти;
д) корень восьмой степени из нуля;
е) корень восьмой степени из минус 0,1?

а) имеет
б) имеет
в) имеет
г) не имеет
д) имеет
е) не имеет
*Цитирирование задания со ссылкой на учебник производится исключительно в учебных целях для лучшего понимания разбора решения задания.
*размещая тексты в комментариях ниже, вы автоматически соглашаетесь с пользовательским соглашением