Упр.271 ГДЗ Никольский Потапов 9 класс (Алгебра)

Решение #1

Изображение 271. Имеет ли смысл выражение:а) корень восьмой степени из (35 - 6^2)б) корень шестой степени из (27-5^2)в) корень из (-2)^3г) корень четвертой степени из...

Решение #2

Изображение 271. Имеет ли смысл выражение:а) корень восьмой степени из (35 - 6^2)б) корень шестой степени из (27-5^2)в) корень из (-2)^3г) корень четвертой степени из...

Рассмотрим вариант решения задания из учебника Никольский, Потапов 9 класс, Просвещение:
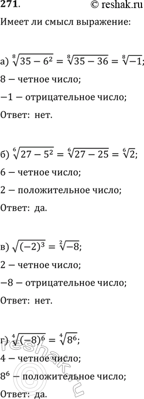
271. Имеет ли смысл выражение:
а) корень восьмой степени из (35 - 6^2)
б) корень шестой степени из (27-5^2)
в) корень из (-2)^3
г) корень четвертой степени из (-8)^6
*Цитирирование задания со ссылкой на учебник производится исключительно в учебных целях для лучшего понимания разбора решения задания.
*размещая тексты в комментариях ниже, вы автоматически соглашаетесь с пользовательским соглашением