Упр.30 ГДЗ Макарычев Миндюк 9 класс (Углубленный) (Алгебра)
Решение #1

Рассмотрим вариант решения задания из учебника Макарычев, Миндюк, Нешков 9 класс, Просвещение:
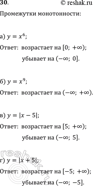
30. Укажите промежутки возрастания и промежутки убывания функции:
а) y=x^6; б) y=x^9; в) y=|x-5|; г) y=|x+5|.
*размещая тексты в комментариях ниже, вы автоматически соглашаетесь с пользовательским соглашением