Упр.351 ГДЗ Никольский Потапов 9 класс (Алгебра)

Решение #1

Изображение 351. Докажите иррациональность числа:a) корень третьей степени из 2;б) корень третьей степени из n, где п — простое...

Решение #2

Изображение 351. Докажите иррациональность числа:a) корень третьей степени из 2;б) корень третьей степени из n, где п — простое...

Рассмотрим вариант решения задания из учебника Никольский, Потапов 9 класс, Просвещение:
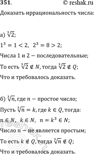
351. Докажите иррациональность числа:

a) корень третьей степени из 2;
б) корень третьей степени из n, где п — простое число.
*Цитирирование задания со ссылкой на учебник производится исключительно в учебных целях для лучшего понимания разбора решения задания.
*размещая тексты в комментариях ниже, вы автоматически соглашаетесь с пользовательским соглашением