Упр.421 ГДЗ Колягин Ткачёва 9 класс (Алгебра)
Решение #1

Рассмотрим вариант решения задания из учебника Колягин, Ткачёва, Фёдорова 9 класс, Просвещение:
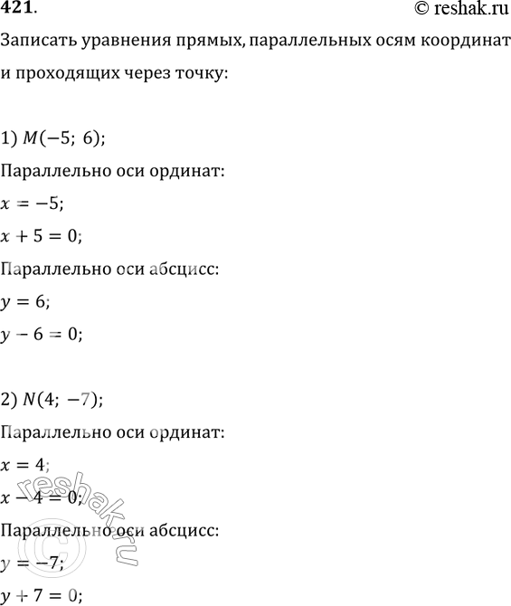
421. Записать уравнения прямых, параллельных осям координат и проходящих через точку:
1) M(-5; 6); 2) N(4; -7).
*размещая тексты в комментариях ниже, вы автоматически соглашаетесь с пользовательским соглашением