Упр.486 ГДЗ Никольский Потапов 9 класс (Алгебра)

Решение #1

Изображение 486. Определите, возрастает или убывает геометрическая прогрессия {аn}:а) если a1 < 0, q > 1; б) если а1 < О, О < q < 1.Является ли она...

Решение #2

Изображение 486. Определите, возрастает или убывает геометрическая прогрессия {аn}:а) если a1 < 0, q > 1; б) если а1 < О, О < q < 1.Является ли она...

Рассмотрим вариант решения задания из учебника Никольский, Потапов 9 класс, Просвещение:
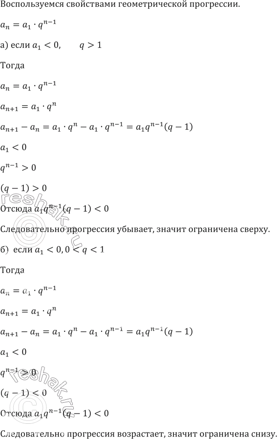
486. Определите, возрастает или убывает геометрическая прогрессия {аn}:
а) если a1 < 0, q > 1; б) если а1 < О, О < q < 1.
Является ли она ограниченной?
*Цитирирование задания со ссылкой на учебник производится исключительно в учебных целях для лучшего понимания разбора решения задания.
*размещая тексты в комментариях ниже, вы автоматически соглашаетесь с пользовательским соглашением