Упр.505 ГДЗ Никольский Потапов 9 класс (Алгебра)

Решение #1

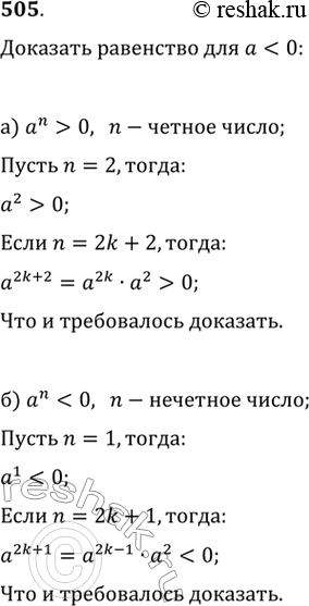
Изображение 505. Пусть а < О. Докажите методом математической индукции, что:а) а^n > О для любого чётного натурального n;б) а^n < О для любого нечётного натурального...

Решение #2

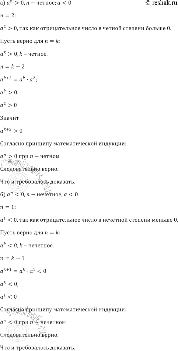
Изображение 505. Пусть а < О. Докажите методом математической индукции, что:а) а^n > О для любого чётного натурального n;б) а^n < О для любого нечётного натурального...

Рассмотрим вариант решения задания из учебника Никольский, Потапов 9 класс, Просвещение:
505. Пусть а < О. Докажите методом математической индукции, что:
а) а^n > О для любого чётного натурального n;
б) а^n < О для любого нечётного натурального n.
*Цитирирование задания со ссылкой на учебник производится исключительно в учебных целях для лучшего понимания разбора решения задания.
*размещая тексты в комментариях ниже, вы автоматически соглашаетесь с пользовательским соглашением