Упр.52 ГДЗ Колягин Ткачёва 9 класс (Алгебра)
Решение #1

Рассмотрим вариант решения задания из учебника Колягин, Ткачёва, Фёдорова 9 класс, Просвещение:
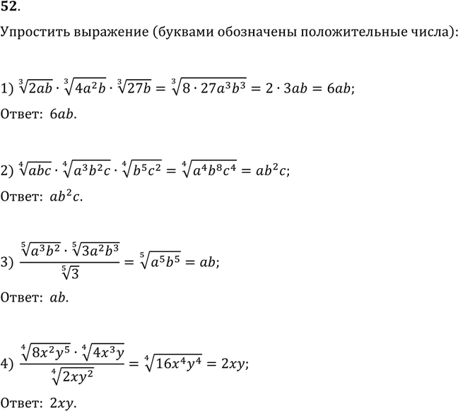
52. Упростить выражение:
1) (2ab)^(1/3)·(4a^2 b)^(1/3)·(27b)^(1/3);
2) (abc)^(1/4)·(a^3 b^2 c)^(1/4)·(b^5 c^2)^(1/4);
3) ((a^3 b^2)^(1/5)·(3a^2 b^3)^(1/5))/3^(1/5);
4) ((8x^2 y^5)·(4x^3 y))/(2xy^2)^(1/4).
*размещая тексты в комментариях ниже, вы автоматически соглашаетесь с пользовательским соглашением