Упр.53 ГДЗ Макарычев Миндюк 9 класс (Углубленный) (Алгебра)
Решение #1

Рассмотрим вариант решения задания из учебника Макарычев, Миндюк, Нешков 9 класс, Просвещение:
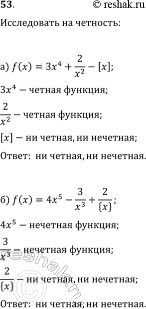
53. Исследуйте на чётность-нечётность функции:
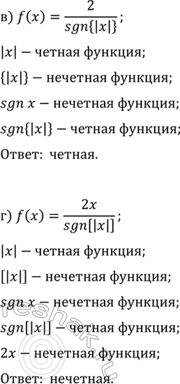
а) f(x)=3x^4+2/x^2-[x]; в) f(x)=2/sgn{x};
б) f(x)=4x^5-3/x^3+2/{x}; г) f(x)=2x/sgn[|x|].
*размещая тексты в комментариях ниже, вы автоматически соглашаетесь с пользовательским соглашением