Упр.640 ГДЗ Колягин Ткачёва 11 класс (Алгебра)
Решение #1
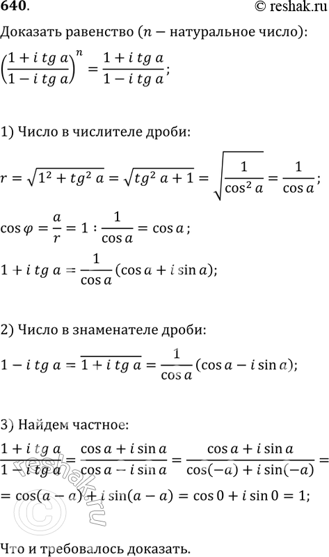
Решение #2

Рассмотрим вариант решения задания из учебника Колягин, Ткачёва, Фёдорова 11 класс, Просвещение:
640. Доказать равенство (n — натуральное число):
(1+itha/1-itga)n = 1+itga/1-itga.
*размещая тексты в комментариях ниже, вы автоматически соглашаетесь с пользовательским соглашением