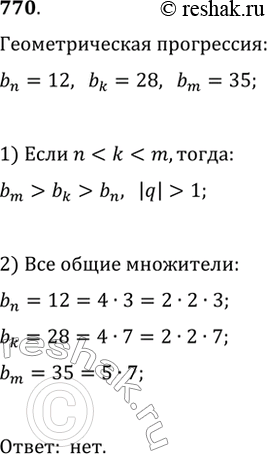
Упр.770 ГДЗ Макарычев Миндюк 9 класс (Углубленный) (Алгебра)
Решение #1

Рассмотрим вариант решения задания из учебника Макарычев, Миндюк, Нешков 9 класс, Просвещение:
770. Могут ли числа 12, 28 и 35 быть членами одной геометрической прогрессии (необязательно соседними)?
*размещая тексты в комментариях ниже, вы автоматически соглашаетесь с пользовательским соглашением