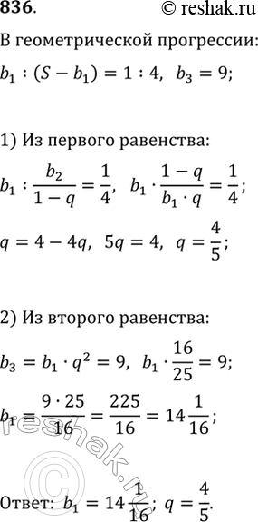
Упр.836 ГДЗ Макарычев Миндюк 9 класс (Углубленный) (Алгебра)
Решение #1

Рассмотрим вариант решения задания из учебника Макарычев, Миндюк, Нешков 9 класс, Просвещение:
836. В бесконечно убывающей геометрической прогрессии первый член составляет одну четвёртую часть от суммы всех остальных. Найдите первый член и знаменатель прогрессии, если известно, что третий член этой прогрессии равен 9.
*размещая тексты в комментариях ниже, вы автоматически соглашаетесь с пользовательским соглашением