Упр.879 ГДЗ Макарычев Миндюк 9 класс (Углубленный) (Алгебра)
Решение #1

Рассмотрим вариант решения задания из учебника Макарычев, Миндюк, Нешков 9 класс, Просвещение:
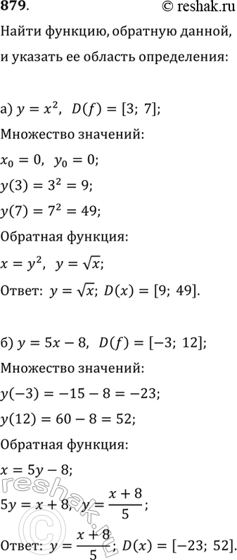
879. Функция f задана формулой:
а) y=x^2, где D(f)=[3; 7|;
б) y=5x-8, где D(f)=[-3; 12];
в) y=x^2-1, где D(f)=[-2; 3];
г) y=6/x, где D(f)=[-6; 1].
Является ли функция f обратимой? В случае положительного ответа задайте функцию g, обратную функции f, формулой и укажите область её определения.
*размещая тексты в комментариях ниже, вы автоматически соглашаетесь с пользовательским соглашением