Упр.886 ГДЗ Никольский Потапов 9 класс (Алгебра)

Решение #1

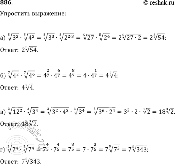
Изображение 886. а) (3^3)^(1/5)·(4^3)^(1/5);   б) (4^2)^(1/7)·(4^6)^(1/7);в) (12^2)^(1/3)·(3^4)^(1/3);   г)...

Рассмотрим вариант решения задания из учебника Никольский, Потапов 9 класс, Просвещение:
886. а) (3^3)^(1/5)·(4^3)^(1/5); б) (4^2)^(1/7)·(4^6)^(1/7);
в) (12^2)^(1/3)·(3^4)^(1/3); г) (7^4)^(1/5)·(7^4)^(1/5).
*Цитирирование задания со ссылкой на учебник производится исключительно в учебных целях для лучшего понимания разбора решения задания.
*размещая тексты в комментариях ниже, вы автоматически соглашаетесь с пользовательским соглашением