Упр.899 ГДЗ Никольский Потапов 8 класс (Алгебра)
Решение #1

Рассмотрим вариант решения задания из учебника Никольский, Потапов 8 класс, Просвещение:
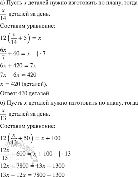
899. а) Выполняя плановое задание, бригада рабочих должна была за 14 дней изготовить некоторое количество деталей. Увеличив производительность труда, бригада изготовляла в день на 5 деталей больше и выполнила плановое задание за 12 дней. Сколько деталей нужно было изготовить по плану?
б) Выполняя плановое задание, бригада рабочих должна была за 13 дней изготовить некоторое количество деталей. Увеличив производительность труда, бригада изготовляла в день на 50 деталей больше, чем намечалось по плану. Поэтому уже за 12 дней был не только выполнен план, но изготовлено на 100 деталей больше плана. Сколько деталей изготовила бригада?
в) Заказ по выпуску машин должен быть выполнен по плану за 20 дней. Но завод выпускал ежедневно по 2 машины сверх плана, а поэтому выполнил заказ за 18 дней. Сколько машин должен был выпускать завод ежедневно по плану?
*размещая тексты в комментариях ниже, вы автоматически соглашаетесь с пользовательским соглашением