Упр.98 ГДЗ Макарычев Миндюк 9 класс (Углубленный) (Алгебра)
Решение #1

Рассмотрим вариант решения задания из учебника Макарычев, Миндюк, Нешков 9 класс, Просвещение:
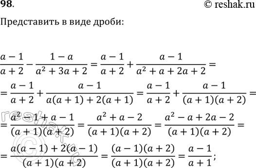
98. Представьте в виде рациональной дроби (a-1)/(a+2)-(1-a)/(a^2+3a+2).
*размещая тексты в комментариях ниже, вы автоматически соглашаетесь с пользовательским соглашением