Практическая работа 1 ГДЗ Габриелян Остроумов 9 класс (Химия)

Решение #1

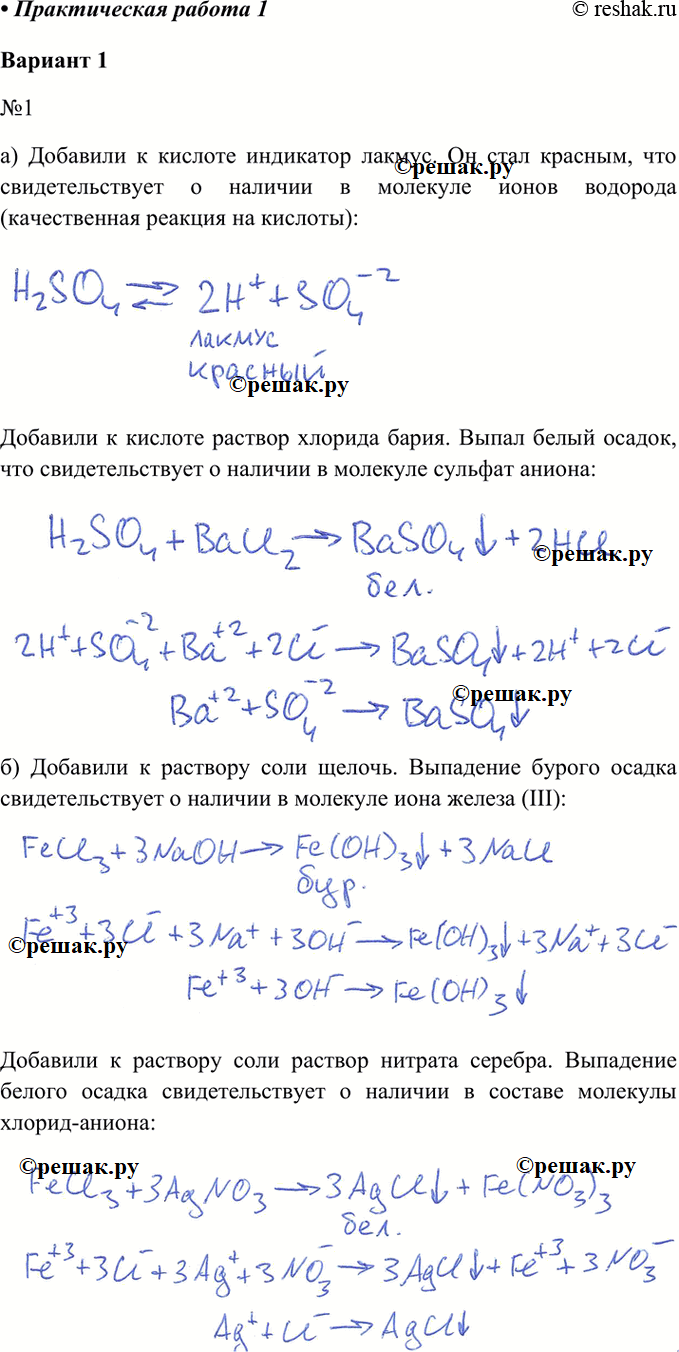
Изображение Практическая работа 1РЕШЕНИЕ ЭКСПЕРИМЕНТАЛЬНЫХ ЗАДАЧ ПО ТЕМЕ «ЭЛЕКТРОЛИТИЧЕСКАЯ ДИССОЦИАЦИЯ»Вариант 11. Докажите опытным путём состав:а) серной кислоты;б)...
Дополнительное изображение
Дополнительное изображение
Дополнительное изображение
Дополнительное изображение
Дополнительное изображение

Рассмотрим вариант решения задания из учебника Габриелян, Остроумов, Сладков 9 класс, Просвещение:
Практическая работа 1

РЕШЕНИЕ ЭКСПЕРИМЕНТАЛЬНЫХ ЗАДАЧ ПО ТЕМЕ «ЭЛЕКТРОЛИТИЧЕСКАЯ ДИССОЦИАЦИЯ»
Вариант 1

1. Докажите опытным путём состав:
а) серной кислоты;
б) хлорида железа(Ш).

2. Испытайте растворы хлорида калия, карбоната калия и хлорида цинка раствором индикатора или индикаторной бумагой и объясните результаты испытаний. Запишите молекулярные и ионные уравнения реакций гидролиза.

3. Практически осуществите следующие превращения:
CuSO4 —> Cu(OH)2 -> CuO —> CuCl2 -> Сu
Оформите отчёт о наблюдениях и условиях проведения реакций. Запишите уравнения реакций с участием электролитов в молекулярной и ионной формах. Реакции с участием простых веществ рассмотрите как окислител ьно-восстано-вительные.

Вариант 2

1. Докажите опытным путём состав:
а) гидроксида кальция;
б) сульфата аммония.

2. Испытайте растворы нитрата натрия, карбоната натрия и нитрата цинка раствором индикатора или индикаторной бумагой и объясните результаты испытаний. Запишите молекулярные и ионные уравнения реакций гидролиза.

3. Практически осуществите следующие превращения:
Fe -> FeS04 -> Fe(OH)2 -> FeCl2 -> FcK(NO3)2

Оформите отчёт о наблюдениях и условиях проведения реакций. Запишите их уравнения для реакций с участием электролитов в молекулярной и ионной формах. Реакции с участием простых веществ рассмотрите как окислительно-восстановительные.
*Цитирирование задания со ссылкой на учебник производится исключительно в учебных целях для лучшего понимания разбора решения задания.
*размещая тексты в комментариях ниже, вы автоматически соглашаетесь с пользовательским соглашением