Устные вопросы и задания 1 ГДЗ Колягин Ткачёва 9 класс (Алгебра)
Решение #1

Рассмотрим вариант решения задания из учебника Колягин, Ткачёва, Фёдорова 9 класс, Просвещение:
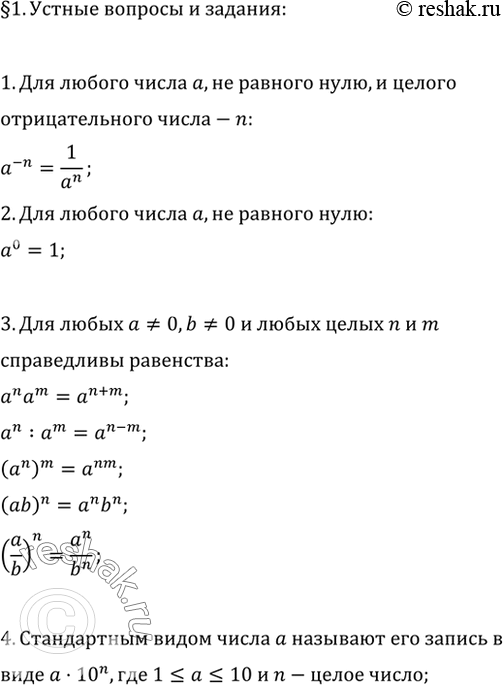
1. Сформулировать определение степени а^-n, где а=/0 и n — натуральное число.
2. Дать определение степени а0, если а=/ 0.
3. Перечислить свойства степени с целым показателем.
4. Что называют записью числа в стандартном виде?
*размещая тексты в комментариях ниже, вы автоматически соглашаетесь с пользовательским соглашением